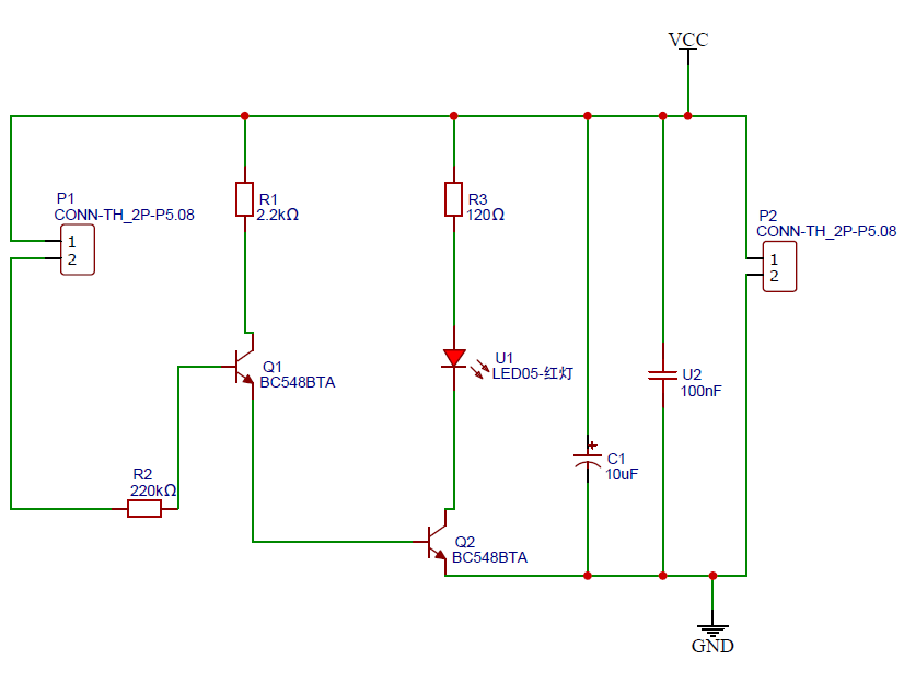
Aqui tenemos el circuito original del probador de continuidad, que hemos montado y probado.
Antes de empezar, analizaremos el diagrama esquemático.
Identificaremos los componentes y su ubicación:
P1: Es la entrada donde conectarás las puntas para probar la continuidad.
Q1 y Q2: Los transistores actúan como interruptores para encender el LED.
U1: El LED se ilumina cuando hay continuidad.
R1, R2, R3: Ajustan y limitan las corrientes en el circuito.
C1, C2: Filtran interferencias y estabilizan el circuito.


